山东第一医科大学附属省立医院2023年度住院医师规范化培训二次招收简章

时间:2023-08-25浏览:55


一、医院简介


山东第一医科大学附属省立医院(山东省立医院)始建于1897年,是山东省红十字会医院、山东省临床医学研究院、全省首批互联网医院。入选国家区域医疗中心输出医院,建有国家突发中毒事件卫生应急移动处置中心(山东),获批国家中西医协同“旗舰”医院项目建设单位,入选国家紧急医学救援基地第一批项目储备库。现有中心院区和东院两个院区,建筑面积36万平方米,编制床位3889张,开放床位3816张,职工6664人,其中,卫生技术人员5986人。2022年,总诊疗390万人次,出院病人20万人次,手术及治疗性操作16万台次。拥有临床医技科室139个、国家临床重点专科 13个、教育部重点实验室1个。省临床重点专科 32个、省级临床质控中心 21个、省临床重点实验室 17个、省部级科研平台 28个。在最新公布的国家三级公立医院绩效考核排名20位,监测指标等级A+;在中国医学科学院科技量值排名位列32名。先后获 “全国卫生系统先进集体”“全国改革创新医院”“全国五一劳动奖状”等荣誉称号。


医院自1998年成为原卫生部首批试点开展住院医师规范化培训工作的医疗机构,并于2014年成为首批国家级住院医师规范化培训基地,现有30个专业基地。2017年成为首批国家级专科医师规范化培训制度试点基地,获批基地数量最全。儿科、妇产科、口腔全科、外科先后获评国家级首批住培重点专业基地。2021年全省住培基地评估结果为优秀,列为免检单位。


2022年国家住培基地综合评价中,外科、妇产科、儿科、全科、耳鼻喉科、眼科、口腔全科、急诊科、皮肤科、麻醉科、重症医学科、神经内科、神经外科、泌尿外科、整形外科、胸心外科、检验医学科、放射科、超声医学科、核医学科等20个专业基地评为国家第一梯队住培专业基地,助推基地建设发展迈上新台阶。成为国家级住培基地至今,已累计招收各类住院医师3676人,累计培养合格住院医师2123人。


医院拥有优秀的师资团队,实施“双导师”带教。现有住培指导医师807人,责任导师523人,其中博士研究生指导教师122人,硕士研究生指导教师408人;连续9年累计为全省10余个专业培训住培骨干师资3700余人,在2019年中国医师协会组织的国家住培年度业务水平测试中,我院综合成绩位列全国第42位,住培结业考核通过率达到98.07%;医院作为省级考核基地连续7年承担全省19个专业住培实践能力结业考核,先后获评国家级“优秀住培基地负责人”等住培教学荣誉5项、省级“优秀住培管理工作者”等教学荣誉称号3项。


医院秉承“为国家输送医学人才”的优良传统,重视对住院医师核心岗位胜任力的培养,依据考核结果给予住院医师月度、年度绩效补助,为社会化学员缴纳“五险一金”提供生活保障。经我院培训合格的住院医师就业率达到99%以上,省内多家用人单位在培训期间与优秀住院医师确定就业意向,部分培训合格的住院医师获得留院工作机会,或就职于省内三级甲等医疗机构。


医院严格落实“两个同等对待”,对经住培合格的本科学历临床医师,按临床医学、口腔医学硕士研究生同等对待,并将此落实到了资格审查、考试考察、薪资待遇、聘用等各个环节中。医院已启动改扩建工程,目前已进入新一轮医疗人才储备阶段,未来将会为我院住培结业住院医师提供更多的留院任职机会。



二、招生条件和培训年限



(一)招生条件

招收社会化住院医师或单位委培住院医师,须满足以下条件(具体以省卫健委发布的正式通知为准):


1.社会化住院医师:拟从事临床医疗工作的高等院校医学类相应专业本科及以上学历毕业生(详见招生专业列表);


2.单位委培住院医师:临床医学专业本科及以上学历,已从事临床医疗工作,需要接受培训的人员。基层医疗卫生机构(乡镇卫生院、社区卫生服务机构)从事临床类专业岗位的人员限报全科医学专业;


3.身体及心理素质良好,能够完成培训规定的各项工作、学习任务。


(二)有下列情况之一者,不予招录:

1.已取得《住院医师规范化培训合格证书》的人员。


2.处于培训期间的住院医师。


3.成人高等教育学历毕业生(已取得执业医师资格除外)。


4.高校统招在读全日制研究生。


5.其他不符合有关要求的人员。

图片


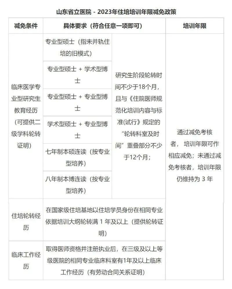
(三)培训年限

培训年限一般为 3 年,符合以下减免条件者,可在入培报到后提交减免培训申请,通过资格审核后参加临床能力测评(含理论和技能考核),通过考核者可调整培训年限为 2 年。

图片




三、招生录取程序

招收工作按照山东省卫生健康委员会医疗管理服务中心官网(网址:https://www.sdygzx.cn)公布的线上报名、资格审核、考核录取、公示报到等程序进行。



(一)第二志愿招收安排

1.招收报名

报名时间:2023年8月1日-8月6日。

报名流程:报名人员登录“山东省卫生健康委员会医疗管理服务中心官网-业务工作-医学教育服务平台板块或者关注公众号“住院医师数字化轮转平台”招收报名入口进行个人有关信息(基本信息、教育信息、工作信息等)注册,填报志愿。


2.网上资格审核

审核时间:2023年8月7日。

审核流程:培训基地按照报名条件对报名人员进行网上资格审核,审核通过后,信息和志愿将不可再修改;审核不通过者,仅能修改个人信息和报考专业,无法修改报考培训基地。


3.现场资格审核

审核时间:2023年8月8日(周二)上午8:00-11:00。

审核地点:山东省立医院中心院区仁和楼321。

审核须提交材料:详见材料整理顺序单(附件1)。


4.招收考核

考核分为笔试和面试两部分。

笔试内容:医学综合(临床医学),无指定教材。

面试内容:报考专业所需具备的职业素养、临床实践能力等。

考试时间:笔试时间定于2023年8月8日下午2:30-3:30,

地点在中心院区妇儿综合楼6层小会议室。面试定于8月9日上午,具体时间及地点另行通知,请及时关注山东省立医院官方网站:http://www.sph.com.cn/。


5、招收录取

遵循公开公平、双向选择、择优录取的原则,根据报考人员考试成绩确定拟录取人员名单,并于8月10日之前在我院官网公示,公示时间为7个工作日。各专业基地录取结果依据报名人数和培训容量进行适当调整。



(二)报到时间

第二志愿招收与第一志愿招收安排一致。报到具体时间另行通知,请及时关注我院官网。按照省卫健委招收有关要求,无故逾期7天不报到者,视为自动放弃本次培训资格,3年内不得再次报名参加住院医师规范化培训或以其他形式(如报考专业学位研究生等)进入住院医师规范化培训。



(三)签订协议

对于已就业的单位委派培训对象,由我院和委派单位、培训对象三方签订培训协议;对于面向社会招收的毕业生(社会化培训对象),由我院和社会化培训对象双方签订培训暨劳动合同。



四、培训期间待遇


图片



五、招生工作联系方式


1.咨询电话:0531-68778081,0531-68778013

咨询QQ群:

邮 箱:syjyczpb@163.com

通讯地址:济南市经五纬七路324号教育处仁和楼住培办公室321室,邮 编:250021

图片

2.微信公众号:

山东第一医科大学附属省立医院(山东省立医院)

官方网站:http://www.sph.com.cn/(通知公告)