日前,山东第一医科大学附属省立医院(山东省立医院)发布公告,正式启动2024年度住院医师规范化培训招生工作。


一、医院简介
山东第一医科大学附属省立医院(山东省立医院)坐落在山东济南,历经百年风雨,发展成集医疗、科研、教学、预防、保健、指导基层为一体的省内功能最齐全、医疗服务能力最强的现代化综合三级甲等医院,是国内外知名、山东省医疗卫生行业的龙头医院。现有中心院区和东院两个院区,职工6955人,编制床位5489张。在全国综合类医院排名第16位,A+等级第1名,病例组合指数(CMI值)位列全国第12位,四级手术量位列全国第11位。入选国家区域医疗中心输出医院,依托我院的山东省立医院菏泽医院和山东省立医院泸州医院双双获批国家区域医疗中心项目,在省内尚属首例。
医院全面实施人才强院战略,引进高层次医学领军人才,培养中青年骨干,创新人才评价机制。拥有院士1人,双聘院士8人,院士工作站3个,国务院政府特殊津贴人员54人,国家百千万人才工程(第一层次)专家2人,国家高层次人才特殊支持计划青年拔尖人才1人,国家优秀青年科学基金1人,省部级突出贡献专家25人;“泰山学者”攀登计划专家4人,“泰山学者”岗位特聘专家16人,“泰山学者”青年专家17人。
医院致力于立德树人,深化医学教育改革,创新教学管理机制,强化师资队伍,升级教学设施,为我国卫生健康事业培养了一批批创新能力优秀、临床技能突出、社会认可度高的医学人才。医院的教学渊源始于1932年成立的山东省立医学专科学校。1953年承担着山东医学院60%的临床教学任务。目前,是山东大学与山东第一医科大学医学生从本科至博士全阶段教育的重任担当者,是国家首批住院医师规范化培训基地(西医)、国家首批专科医师规范化培训制度试点基地,拥有国家首批住培重点专业基地4个(儿科、妇产科、外科、口腔全科),口腔全科、外科是省内唯一入选的国家重点专业基地。医院至今已累计招收各类住院医师4213人,累计培养合格住院医师2723人。近年来,医院构建了“教学指导委员会-教学管理部门-教研室”的三级管理模式,涵盖本科教学、研究生培养、毕业后医学教育、继续医学教育全周期。医院注重师资队伍建设,实施激励与考核并举策略,打造了一支教学意识强、教学本领硬的教学团队,包括960名住培指导医师、668名责任导师,其中85名博士生导师、555名硕士生导师,865人具备山东省高校教师资格证书。每年指导本科见习、实习生,硕士、博士研究生,住院医师及专科医师近3000名。过去五年,超过2500名研究生及住培医师顺利毕业,其中150多人获得国家或省级荣誉,并在各级技能竞赛中频传捷报。过去九年为全省培训了3450余名住培骨干师资,并连续3年在国家住培年度业务水平测试中取得优异成绩,住培结业考核通过率突破98%。作为省级首批考核基地,医院连续8年出色完成全省住培实践能力结业考核任务,荣获多项国家级、省级教学荣誉,彰显了其在医学教育领域的深厚底蕴与杰出贡献。全省培训基地综合评价连续2年列入第一梯队。在2022年住培基地综合评价中有20个专业基地入围第一梯队,2023年住培基地综合评价位列全省首位,基地建设发展迈上新台阶。
住培专业基地(培训专业)名录


医院严格落实“两个同等对待”,对经住培合格的本科学历临床医师,按临床医学、口腔医学硕士研究生同等对待,并将此落实到了资格审查、考试考察、薪资待遇、聘用等各个环节中。
2023年应届结业学员中,95.6%选择直接就业,另有4.4%的学员选择升学,前往山东大学等高校攻读硕博研究生,学员结业发展前景广阔。每年都有部分优秀的住院医师获得留院工作机会。医院中心院区、东院区正在推进改扩建,新病房大楼即将启用,目前已进入新一轮人才储备阶段,未来将会为我院结业学员提供更多留院任职机会。
二、招生条件和培训年限
(一)招生条件
招收社会化住院医师或单位委培住院医师,须满足以下条件:
1、社会化住院医师:拟从事临床医疗工作的高等院校医学类相应专业(指临床医学类、口腔医学类)本科及以上学历毕业生(详见招生专业列表);
2、单位委培住院医师:临床医学/口腔医学专业本科及以上学历,已从事临床医疗工作,需要接受培训的人员。基层医疗卫生机构(乡镇卫生院、社区卫生服务机构)从事临床类专业岗位的人员限报全科医学专业;
3、身体及心理素质良好,能够完成培训规定的各项内容。
港澳台居民和外籍人士报考我院的附加报名条件(符合以下任意一项即可):
1、已考取中国内地医师资格证书。
2、在中国内地大学取得全日制本科医学学历。
(二)有下列情况之一者,不予招录:
1、已取得《住院医师规范化培训合格证书》的人员。
2、处于培训期间的住院医师。
3、成人高等教育学历毕业生(已取得执业医师资格除外)。
4、高校统招在读全日制研究生。
5、其他不符合有关要求的人员。
省立医院住培招生专业列表


(三)培训年限
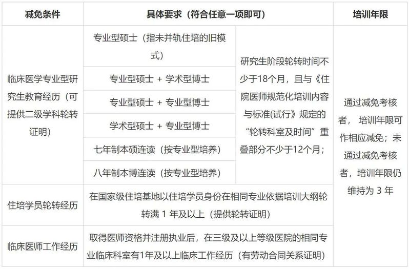
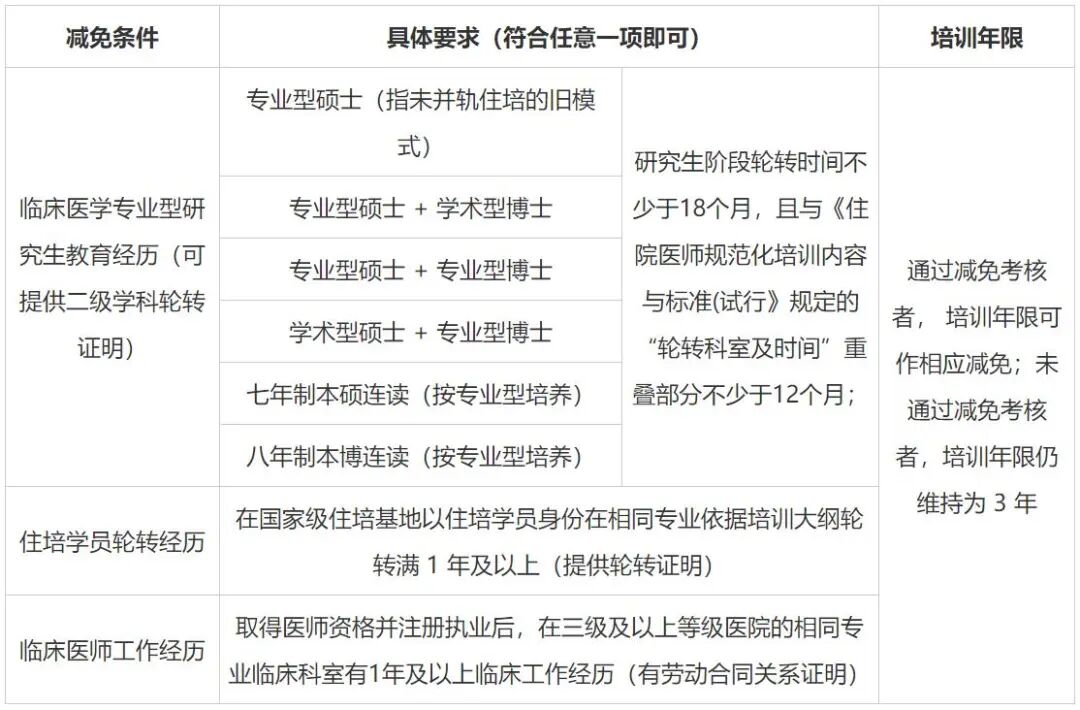
培训年限一般为3年。专业型硕士/博士研究生提供相关学历证明,或曾在其他国家住培基地轮转培训满1年且提供相应证明者,或符合以下减免条件者,可在入培报到后申请参加减免考核(含理论和技能考核),通过考核者可减免相应的培训年限。
2024年住培培训年限减免政策


三、招生录取程序
住院医师规范化培训招收工作按照网上报名、网上资格审核、现场资格审核、考核录取、公示报到等程序进行。具体流程如下:
(一)第一志愿招收安排
1.招收报名
网上报名时间:7月1日-7月10日。
报名流程:报名人员通过山东省医学教育服务平台(网址:https://www.sdcme.net.cn//)-住院医师规范化培训招录报名系统或关注公众号“住院医师数字化轮转平台”招收报名入口进行个人有关信息(基本信息、教育信息、工作信息等)注册,根据培训基地公布招收简章进行志愿填报。
2.网上资格审核
审核时间:7月11日-7月17日。
审核流程:培训基地通过山东省住院医师规范化培训数据集成平台,对报名人员进行网上资格审核,审核通过后,信息和志愿将不可再修改;审核不通过者,仅能修改个人信息和报考专业,无法修改报考培训基地。通过审核者方可参加现场审核。
3.现场资格审核
审核时间:7月18日(周四)上午8:30-11:30。
审核地点:山东第一医科大学附属省立医院中心院区妇儿综合楼6层学术报告厅。审核须提交材料:详见材料整理顺序单(附件1)。
4.招收考核
考核分为笔试和面试两部分。
笔试时间定于7月19日(周五)8:30-9:30,地点定于中心院区妇儿综合楼6层学术报告厅。
笔试内容:医学综合(临床医学/口腔医学),以医师资格考试内容为主。
面试时间:7月19日下午,具体时间及地点另行通知,请及时关注山东省立医院官方网站:http://www.sph.com.cn/。
面试内容为报考专业所需具备的职业综合素养、临床实践能力等。
5、招收录取
遵循公开公平、双向选择、择优录取的原则,确定拟录取人员名单,并于7月30日之前在我院官网公示,公示时间为7个工作日。各专业基地录取结果依据报名人数和培训容量进行适当调整。
(二)第二志愿招收和调剂安排
1.报名人员或第一志愿未被录取人员,可根据培训基地补录招收简章登录住院医师规范化培训招录报名系统进行注册或修改志愿填报,经网上资格审核通过后报考志愿无法更改。
2.第二志愿招收及拟录取时间为8月1日至8月10日,调剂时间为8月11日-8月15日。
(三)减免考核
对符合减免培训时间的人员在培训前进行临床能力测评,根据测评结果确定减免时间。新招收人员按照培训基地要求在规定时间报到,原则上不晚于9月1日进入培训基地接受培训。报到具体时间请及时关注培训基地官网。按照上级有关要求,无故逾期1周不报到者,视为自动放弃本次培训资格,3年内不得再次报名参加住院医师规范化培训或以其他形式(如报考专业学位研究生等)进入住院医师规范化培训。
(四)签订协议
对于单位委派的培训对象,由培训基地、委派单位和培训对象三方签订委托培养协议;面向社会招收的住院医师培训学员,由培训基地与培训学员双方签订培训协议暨劳动合同。
四、相关事项
(一)住院医师规范化培训是《基本医疗卫生与健康促进法》和《医师法》确立的制度性安排,是培养合格临床医师的有效途径,是加强卫生人才队伍建设、提高医疗质量的政策性举措。根据《关于建立住院医师规范化培训制度的指导意见》要求,“从2020年起,所有新进医疗岗位的本科及以上学历临床医师均接受住院医师规范化培训”“将取得《住院医师规范化培训合格证书》作为临床医学专业中级技术岗位聘用的条件之一”。
(二)按照《山东省医学生公费教育实施办法》(鲁卫发〔2021〕9号)等有关文件要求,公费医学本科毕业生履约报到后,应于毕业当年参加3年全科专业住院医师规范化培训。
(三)严格落实国务院办公厅《关于加快医学教育创新发展的指导意见》(国办发〔2020〕34号)和国家卫生健康委等4部门《关于贯彻落实住院医师规范化培训“两个同等对待”政策的通知》(国卫办科教发〔2021〕18号)要求,即面向社会招收的普通高校应届毕业生培训对象培训合格当年在医疗卫生机构就业的,在招聘、派遣、落户等方面,按当年应届毕业生同等对待;对经住培合格的本科学历临床医师,在人员招聘、职称晋升、岗位聘用、薪酬待遇等方面,与临床医学等专业学位硕士研究生同等对待。
(四)基层医疗卫生机构(乡镇卫生院、社区卫生服务机构)从事临床类专业岗位的人员限报全科专业,从事口腔医学专业岗位的人员限报口腔全科专业。已参加2024年全国研究生招生考试,医学高等院校录取为专业硕士学位研究生,不参加本次招收报名,以专业学位硕士研究生身份由培训基地在其报到后进行注册。
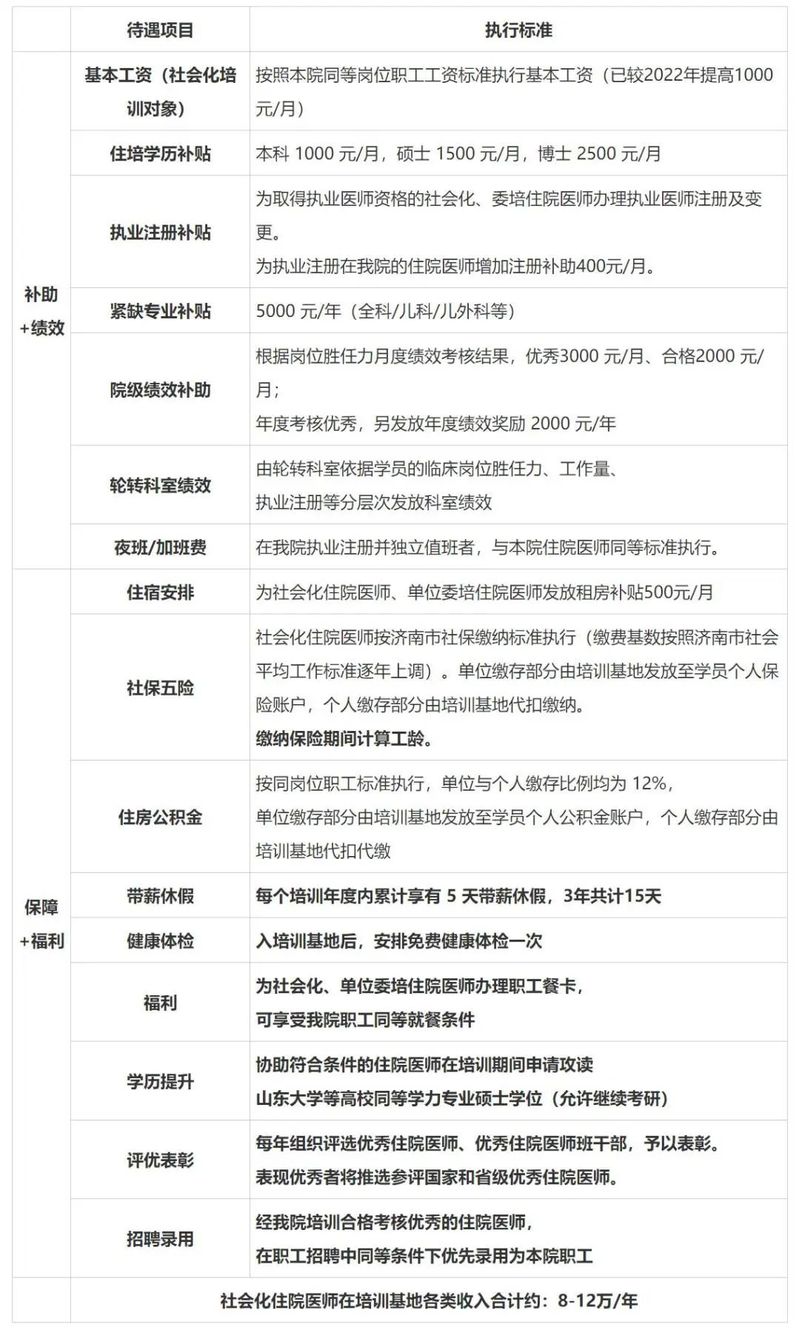
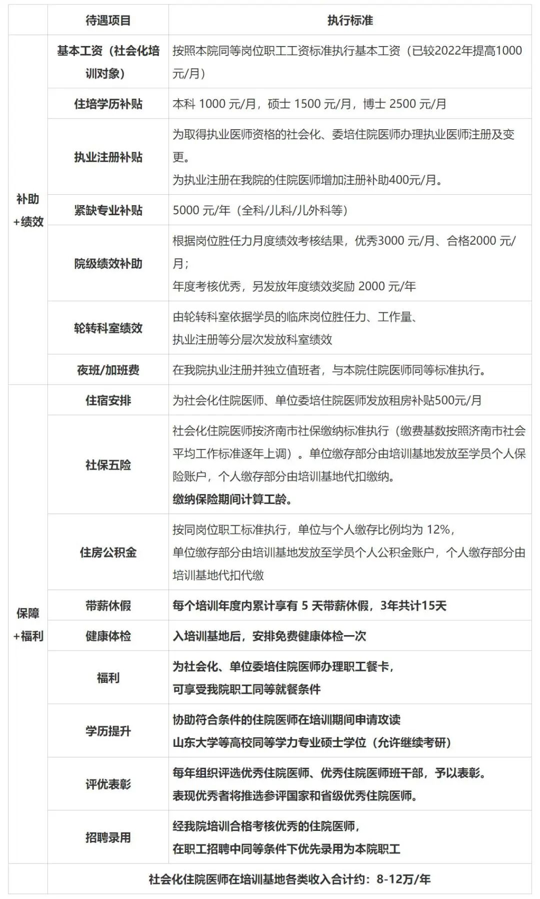
五、培训期间待遇
住培学员待遇执行标准


六、招生工作联系方式
1、咨询电话:
0531-68778081,0531-68778013
邮 箱:syjyczpb@163.com
通讯地址:济南市经五纬七路324号教学部仁和楼住培办公室321室,邮 编:250021
2、微信公众号:
山东第一医科大学附属省立医院(山东省立医院)
3.官方网站:
http://www.sph.com.cn/(医学教育-招生与就业-招生简章)
