青岛大学医疗集团西海岸第二医院2024招聘公告,点击查看详情!

信息来源:就业指导中心   浏览次数:2238  时间:2024-09-28 点击数:


 医院简介   

图片

青岛大学医疗集团西海岸第二医院坐落于第九个国家级新区—青岛西海岸新区,是一所2016年新开业的集医疗、科研、保健、康复、预防为一体的综合性三级医院,是青岛大学医学院、山东第二医科大学、菏泽医学专科学校的教学医院和实习基地。医院占地面积70亩,建筑面积10万平方米,总床位数1200张,设立临床、医技、行政职能科室50余个。拥有先进的医疗设备,其中包括PET-MR、伽玛刀等一批高精尖医疗设备。


为加强学科建设,提升综合救治水平,医院先后与北京天坛医院、中国医学科学院肿瘤医院、上海复旦大学附属华山医院、青岛大学医疗集团、青岛市市立医院、青岛市妇女儿童医院、海慈医院等多家三甲医院建立医联体,达成长期战略合作,有几十位国内外知名专家定期来院坐诊,开展手术、查房等活动。



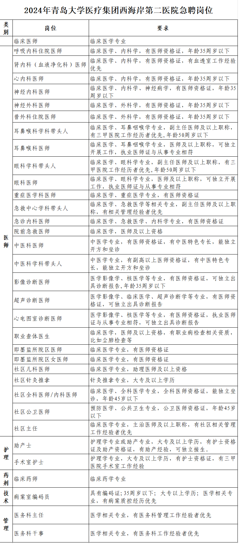
    招聘岗位及要求   

图片

(点击图片放大查看)


    薪资待遇   

待遇从优。


    报名办法   

(一)报名资料

1.个人详细简历一份;

2.有效期内的身份证电子照片;

3.所有学历毕业证和学位证、学历备案表;

4.医师资格证、执业资格证、住院医师规范化培训合格证(医师证和规培证已通过考试未发证书人员请上传考试通过成绩单);

5.各级职称资格证书及聘书。


(二)投递邮箱及联系方式

招聘邮箱:qdhkrs@126.com

咨询电话:0532-66992206 张老师

通讯地址:山东省青岛市西海岸新区长江东路227号


(三)注意事项

1.应聘人员必须如实、完整填写个人信息。学历学位信息必须与毕业证书上的院校全称、专业名称保持一致,社会在职人员必须如实、详细填写工作经历和工作单位名称。

2.应聘人员应对提交的信息和材料的真实性、准确性、完整性负责。凡未按要求填报或与实际不符、弄虚作假的,一经查实,一律取消应聘资格或录用资格。

3.报名资料发送邮箱时,邮件主题注明“报名岗位+姓名+专业+电话”。